高考结束别躺平!趁热打铁考雅思,未来优势翻倍

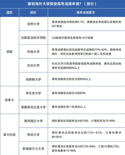
高考结束,寒窗苦读的日子暂告一段落,许多同学开始规划自己的假期和未来。无论是准备国内升学,还是考虑出国留学,考雅思都是一个值得投入的选择。 为什么这么说?除了留学雅思成绩还有什么用? 根据官方数据显示,雅思考生群体日趋年轻化,其中,19—23岁的在校学生占60%,18岁以下高中生和23—25岁硕士研究生各占15%。 那么高考生考雅思有哪些好处? 雅思可能成为你通往更广阔世界的钥匙。 这个暑假,与其彻底放松,不如为未来多赢一份保障! 高考后是备考黄金期 此时你的学习状态、记忆力仍处于高峰,且暑假时间充裕,集中备考1-2个月即可冲刺理想分数。若拖到大学,可能因专业课压力导致分身乏术。 国内高校的“隐形加分项” 即使你选择在国内读大学,雅思成绩也能带来诸多好处: 免修英语课程: 国内已经有超过300个院校开设了雅思相关课程。以东南大学为例,雅思作为选修课,只要考过了6.5分,就能抵2个学分。 奖学金申请: 部分学校的奖学金评定将雅思成绩作为参考标准之一。 国际交流机会: 很多大学与海外院校有交换项目,雅思成绩往往是必备条件。 考研/保研加分: 国内部分考研和保研政策中,也明确将雅思成绩作为了加分项。比如,上海交通大学国际与公共事务学院推荐优秀应届本科毕业生免试攻读研究生政策,要求雅思成绩不低于6.0分。 提升英语实际运用能力 与高考英语相比,雅思更注重听、说、读、写的综合能力,尤其是口语和写作的实战应用。通过备考雅思,你的英语水平会真正实现“能用”“敢用”,对未来学业、职场甚至日常生活都大有裨益。 公务员/事业单位优势: 部分岗位(如外交部、海关)明确要求或认可雅思成绩。 移民/海外工作:如需未来技术移民或海外就业,雅思是必备条件之一。 职业发展的“黄金证书” 即使暂时没有留学计划,雅思成绩也是求职时的亮眼筹码: 外企/名企敲门砖:华为、腾讯等国内企业,以及四大会计师事务所等,对雅思高分者优先考虑。 为留学提前铺路,抢占先机 如果你有出国留学的打算,雅思成绩是绝大多数英语国家(如英国、澳大利亚、加拿大等)的硬性要求。高考后趁英语水平尚在巅峰,趁热打铁备考雅思,可以避免后续因语言成绩不足而耽误申请时间。许多名校的申请周期长,提前考出高分能让你在竞争中更具优势。 那对于高一高二的学生来说,学雅思,赢在高考更赢在未来 与其被动应对高考英语的变化,不如主动出击,将雅思学习纳入升学规划。 IBS 2025雅思暑假封闭集训营










